2025年中国带电作业技术与装备创新发展大会暨2025年中国带电作业装备展览会
日程发布
通知通告

2025年中国带电作业技术与装备创新发展大会暨2025年中国带电作业装备展览会
日程发布

2025-06-25






 

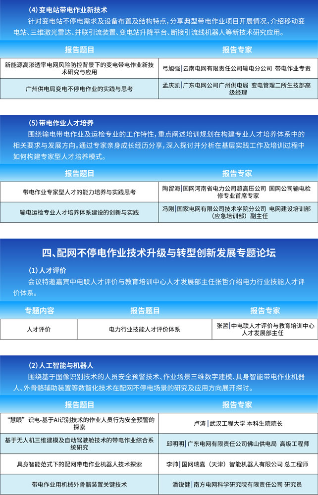
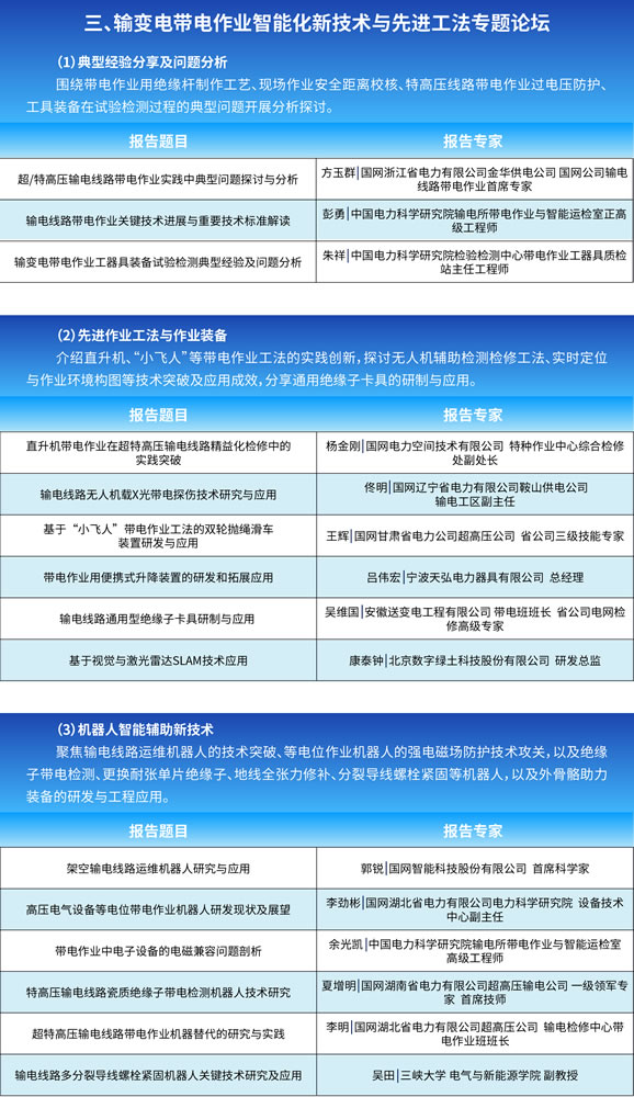
注:大会实际日程安排请以会议当天发布的日程为准。

 

(供稿:组织人事部)